Studies in Medical Sciences- Peer Review Process
Peer Review Process:

Clear images and colors  | Post date: 2018/01/29 | 

Peer Review Process

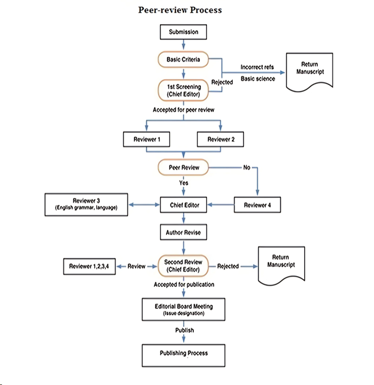
1- For paper submission, authors should refer to the journal website (www.umj.umsu.ac.ir) and register themselves as an author using the "Register" link. After receiving their username and password via e-mail, the authors could use the "Submit paper" link, log in, and submit their manuscript.

2- If the received manuscript is not written according to the journal format (considering the format in sectioning, the number of words in abstract, references, etc.…) and/or the English language does not meet the required quality, the manuscript will be sent back to the corresponding author for revision and re-submission.

3- Manuscripts having the above-mentioned criteria are referred to the related section editor. If the paper fits to the specified fields of the journal and has innovation, then it will be sent to a minimum of two national and international referees expert in that specific field, at least two of which are out of the editorial board members (preferably one from the scientifically advanced countries). The corresponding author could also suggest potential reviewers to the journal at the time of submission. However, the editorial board reserves the right to select or refuse to use the suggested potential reviewers.

4- If the nature of the work and the results necessitates deep statistical analysis, by suggestion of the Editor-in-Chief and/or referees, the manuscript is reviewed by a statistics expert as well.

5- Each reviewer suggests alteration/corrections or additional work to be done, asks questions to be answered by the author, and makes an overall opinion about the manuscript as being: acceptable as it is, acceptable after minor/major revision, or not acceptable. The reviewers comments are then sent to the corresponding author.

6- After receiving the modified version of the manuscript and/or author’s answers to the reviewers questions, it will be sent to a final reviewer. If the modifications and/or answers are not adequate, it will be sent back to the corresponding author with a specified deadline to send the final corrected version.

7- The final corrected version of the manuscript is sent back to the same final reviewer. Then, the comments and the overall opinion of the final reviewer are discussed in the journal"s editorial board, and the final decision (the acceptance letter or a letter informing the author of not accepting the manuscript) will be sent to the corresponding author.

Topic URL in Studies in Medical Sciences website:
http://umj.umsu.ac.ir/find-1.70.33.en.html
Back to content primary page